021-67183655
24小时服务热线
关注我们的微信
首页
关于我们
环境安全咨询
安全生产标准化等安全类咨询及辅导流程
安全生产标准化企业等级划分
安全生产标准化相关政策
应急预案编写、评审及备案服务
认证咨询
ISO9001质量管理体系
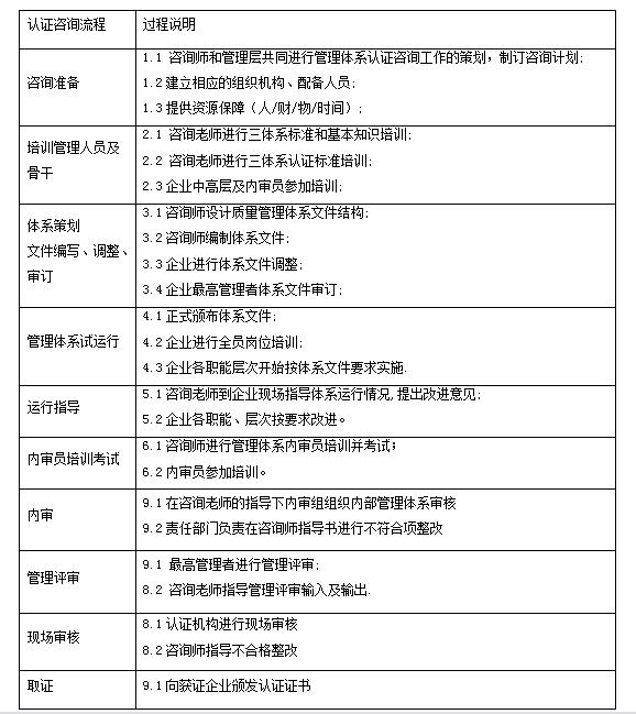
管理体系认证咨询流程图
管理培训
服务项目
企业资讯
公司动态
行业信息
联系我们
网站首页
关于我们
环境安全咨询
认证咨询
管理培训
服务项目
企业资讯
联系我们
认证咨询
Certification consulting
ISO9001质量管理体系
管理体系认证咨询流程图
联系我们
contact us
上海骋赞环境技术有限公司
电话:021-67183655
传真:021-67185650
办公地址:上海市奉贤区解放东路1018弄绿地翡翠国际广场1号楼1105室
您现在的位置:认证咨询
返回上一页
电话
021-67183655
18918269979
取消
微信
服务项目
首页
微信客服-在线客服
已成功复制微信号
添加微信好友,详细了解产品业务。
X